首 页
信息公开
集团概况
工商信息
组织架构
核心资质和重要荣誉
财务状况
重大改制
社会责任
集团业务
项目巡礼
工程代建
工程施工
城市管理及资源综合开发
检测科技
工程监理
新闻中心
公司动态
信息公告
观点解读
企业文化
集团刊物
宣传视频
员工风采
学习园地
党建工作
廉政建设
安全生产
行业资讯
政策法规
联系我们
新闻中心
公司动态
信息公告
观点解读
22
2024-10
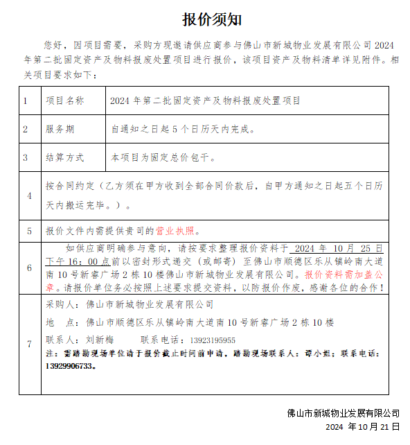
佛山市新城物业发展有限公司2024年第二批固定资产及物料报废处置项目报价函
来源:佛山市顺德城建集团有限公司 佛山市新城开发建设有限公司
附件:
1、
佛山市新城物业发展有限公司2024年第二批固定资产及物料报废处置项目报价函
2、
2024年第二批固定资产及物资报废处置项目(清单)