首 页
信息公开
集团概况
工商信息
组织架构
核心资质和重要荣誉
财务状况
重大改制
社会责任
集团业务
项目巡礼
工程代建
工程施工
城市管理及资源综合开发
检测科技
工程监理
新闻中心
公司动态
信息公告
观点解读
企业文化
集团刊物
宣传视频
员工风采
学习园地
党建工作
廉政建设
安全生产
行业资讯
政策法规
联系我们
新闻中心
公司动态
信息公告
观点解读
16
2025-01
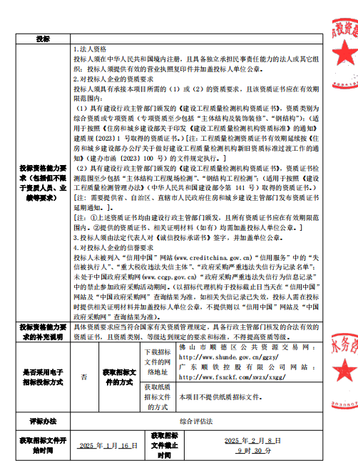
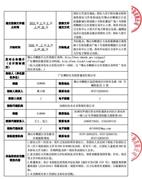
佛山顺德粤港澳协同发展合作区排水管网建设及改造工程-顺德区大良勒流水体综合整治工程周边建(构)筑物安全调查招标公告
来源:佛山市顺德城建集团有限公司 佛山市新城开发建设有限公司
附件:
1、
【招标文件】佛山顺德粤港澳协同发展合作区排水管网建设及改造工程-顺德区大良勒流水体综合整治工程周边建(构)筑物安全调查
2、
招标公告