30
2025-09
来源:佛山市顺德城建集团有限公司 佛山市新城开发建设有限公司
1.项目概况与招商范围
1.1招商项目名称:顺控产投食品加工中心项目屠宰业务招商
1.2项目概况:广东顺控科工贸有限公司投资建设的现代化高标准食品加工产业园“顺控产投食品加工中心”(位于广东省佛山市顺德区五沙工业园A区,下称“本项目”)正加速建设中,并计划于2025年年底正式投产运营。本项目严格遵循国家智能、高效的标准设计建造,配备国际先进的生产线、完善的冷链物流体系和严格的品控管理系统,致力于为客户提供规模化、标准化、安全可靠的优质肉品加工服务。
本项目核心优势如下:
①硬件设施先进:引进现代化、高标准化的自动化屠宰生产线、冷库设施、智慧园区管理系统,加工效率与产品品质显著提升。
②区位交通便利:地处广佛交界,临近东新高速口、广珠西线高速口、顺番公路主干道等,距离广州南站仅20分钟,物流配送高效便捷。
③品控体系严格:建有符合国家标准的检验检疫中心,实现全程质量可追溯,保障食品安全。
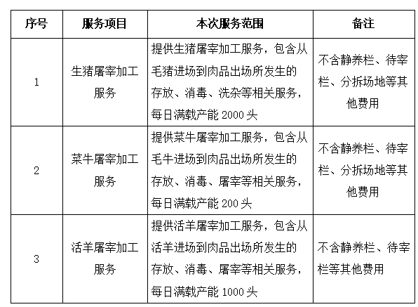
④产能规模升级:设计猪牛羊屠宰生产线,生猪屠宰产能达6000头/日,菜牛屠宰产能达到200头/日,活羊屠宰产能达到2000头/日,可满足客户批量需求。
⑤国企合作保障:作为国有企业,信誉卓著,履约能力强,致力于建立长期、稳定、互惠的战略合作。
1.3招商范围:
为提前规划产能配置,建立稳定的客户关系,我公司现启动客户预报名工作,诚挚邀请具备良好信誉、稳定渠道和持续发展能力的猪牛羊贸易/屠宰加工、肉类初加工、肉类深加工、团餐配送、生鲜零售等各类企业作为意向客户,参与招商预报名。

注:客户可以同时参与一个或多个服务项目的预报名,预报名阶段不需提交缔约保证金。
1.4项目地点:顺控产投食品加工中心(位于广东省佛山市顺德区五沙工业园A区)
1.5招商合作期限:
项目一:生猪屠宰加工服务合作期限为5年。
项目二:菜牛屠宰加工服务合作期限为5年。
项目三:活羊屠宰加工服务合作期限为3年。
2.报名条件
2.1本次参与预报名的生猪客户,需要接受屠宰加工服务费不低于38元/头,且接受合约期间内首年屠宰保底量不低于800头/日,第二年保底量不低于1000头/日,第三年至第五年保底量不低于1200头/日。
2.2本次参与预报名的菜牛客户,需要接受屠宰加工服务费不低于100元/头,且接受合约期间内首年屠宰保底量不低于60头/日,第二年保底量不低于80头/日,第三年至第五年保底量不低于100头/日。
2.3本次参与预报名的活羊客户,需要接受屠宰加工服务费不低于20元/头,且接受合约期间内首年屠宰保底量不低于300头/日,第二年保底量不低于400头/日,第三年保底量不低于500头/日。(活羊屠宰保底量考核期为当年第四季度)
3.预报名方式
3.1有意向的客户请于2025年10月15日17:30前,填写本公告附件《客户预报名登记表》,并加盖单位公章扫描发送至邮箱:shundeyoumeng@163.com。
3.2本次招商项目预报名作为正式招商的前置环节,未参加预报名的客户则不具备正式招商的报名资格。
3.3客户应按照本公告附件《客户预报名登记表》填写完整,客户可以同时参与一个或多个项目的预报名,如因客户自身原因填写不完整或者信息不全,招商人有权要求客户在规定的期限内补充完整,否则视为预报名不成功,不得参与后续正式招商报名。
4.注意事项
4.1未尽事宜,均以最终正式招商公告及招商文件为准。
4.2 本项目招商人广东顺控科工贸有限公司,近期正在办理工商变更,变更前的单位名称为广东顺控产业投资有限公司。本项目招商过程中,使用的“广东顺控产业投资有限公司”或“广东顺控科工贸有限公司”的公章我司均予以认可,具有同等法律效力。
4.3 如预报名过程中有疑问的,可将问题以书面形式发送至邮箱:shundeyoumeng@163.com。
5.发布公告的媒介
5.1广东顺德控股集团有限公司(https://www.gdsdkg.com/)
5.2优盟平台(https://www.uoum.com.cn/um/)
5.3广东顺铁控股有限公司(http://www.fsxckf.com/)
5.4顺德区公共资源交易网(http://www.shunde.gov.cn/ggzy/)
6.联系方式
招商代理机构:佛山市优盟商务有限公司
地 址:佛山市顺德区观绿路4号置业广场1号楼12层
联系人:朱工
电 话:19200117003
招商人:广东顺控科工贸有限公司
地 址:佛山市顺德区观绿路4号置业广场1号楼13层
联系人:何工
电 话:17768881032
附件:客户预报名登记表
2025年9月30日