09
2025-10
来源:佛山市顺德城建集团有限公司 佛山市新城开发建设有限公司
一、项目基本情况
1.项目名称:佛山顺德粤港澳协同发展合作区排水管网建设及改造工程一顺德区大良勒流水体综合整治工程深基坑第三方监测服务
2.采购方式:竞争性磋商
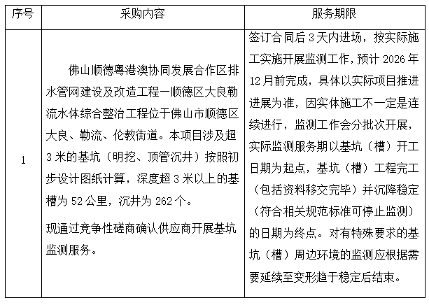
3.预算金额
(最高限价):3424283.17元(具体综合单价详见第二部分 第二点采购项目需求书)
4.采购内容及需求:

注:(1)供应商磋商报价不得高于预算金额(最高限价),否则将视为磋商无效。
(2)详细采购要求及需求请参阅磋商文件“第二部分 采购项目内容”。
二、供应商的资格要求:
1.供应商须具有独立承担民事责任能力的在中华人民共和国境内注册的法人或其他组织。
2.供应商未被列入“信用中国”网站(www.creditchina.gov.cn)“失信被执行人或重大税收违法失信主体或政府采购严重违法失信行为”记录名单;不处于中国政府采购网(www.ccgp.gov.cn)“政府采购严重违法失信行为信息记录”中的禁止参加政府采购活动期间。【提供供应商在信用中国及中国政府采购网网页能清晰完整显示无严重违法失信行为信息记录等相关的信息截图并加盖公章,最终结果以采购代理机构于响应截止日当天在“信用中国”网站(www.creditchina.gov.cn)及中国政府采购网(www.ccgp.gov.cn)查询结果为准,如相关失信记录已失效,供应商需提供相关证明资料】。
3.参加采购活动前3年内,在经营活动中没有重大违法记录:重大违法记录,是指供应商因违法经营受到刑事处罚或者责令停产停业、吊销许可证或者执照、较大数额罚款等行政处罚。(根据财库〔2022〕3号文,“较大数额罚款"认定为200万元以上的罚款,法律、行政法规以及国务院有关部门明确规定相关领域“较大数额罚款“标准高于200万元的从其规定)(提供《供应商资格声明函》)。
4.单位负责人为同一人或者存在直接控股、管理关系的不同供应商,不得同时参加本采购项目响应。(提供《资格的声明函》)。
5.履行合同所必需的设备和专业技术能力。(提供《资格的声明函》)。
6.供应商具有以下资质之一:①建设行政主管部门颁发的工程勘察综合资质甲级;②建设行政主管部门颁发的工程勘察专业类(岩土工程)甲级资质或工程测量甲级资质;③建设行政主管部门颁发的工程勘察专业类(岩土工程物探测试检测监测)甲级资质。(提供相应资质证书扫描件并加盖供应商公章)。
7.具有省级(或以上)市场监督管理部门或省级(或以上)质量技术监督管理部门或国家认证认可监督管理委员会颁发的CMA计量认证合格证书,且计量认证证书需在有效期内。认证范围须覆盖本次采购的监测工作范围,检验检测机构资质认定证书附表的认证范围须包含“基坑监测”内容,如CMA计量认证合格证书(或CMA检验检测机构资质认定证书)中的认证项目与基坑监测工作范围相同或相近的视为满足该项条件。(提供相应资质证书扫描件并加盖供应商公章)。
8.本项目不接受联合体响应。
三、获取磋商文件
1.获取时间:2025年10月 10 日至2025年10月 15 日(磋商文件的获取期限自开始之日起不得少于5个工作日),每天09:00至12:00,14:30至17:30(北京时间,法定节假日除外)。
2.获取方式:线上获取。
线上获取:供应商将获取磋商文件资料发至采购代理机构邮箱(shundeyoumeng@163.com),在邮箱主题栏处标注领取资料的项目名称、供应商名称、联系人及电话。采购代理机构收到领取资料,完成领取资料登记工作后通过电子邮件向供应商发放相关资料。
3.获取磋商文件时须提交以下资料【须加盖公章】:
(1)营业执照副本复印件。
(2)法定代表人/负责人证明书、法定代表人/负责人身份证复印件、法定代表人/负责人授权委托书和授权代表身份证复印件(如法定代表人/负责人登记的,无须提供法定代表人/负责人授权委托书及授权代表身份证复印件)。
(3)供应商从本项目采购公告网页(附件)下载并填妥《采购项目领取资料登记表》。
四、磋商保证金
1.本项目要求供应商提交人民币10000.00元的磋商保证金。
2.磋商保证金提交要求详见“第三部分 供应商须知前附表”。
五、响应文件递交
1.截止时间:2025年 10 月 21 日09点30分(北京时间)
2.地点:佛山市顺德区大良街道观绿路4号置业广场1号楼16楼开标一室。
3.响应文件递交方式:当面递交密封文件。
4.供应商递交响应文件时须提供:
①法定代表人/负责人证明书、法定代表人/负责人身份证复印件、法定代表人/负责人授权委托书和授权代表身份证复印件(如法定代表人/负责人递交响应文件的,无须提供法定代表人/负责人授权委托书及授权代表身份证复印件)。
②社保证明文件:供应商为递交响应文件的人员缴纳近三个月社保(即2025年7月至2025年9月)的证明文件原件或复印件。
5.逾期送达或未送达指定地点的响应文件不予受理。
六、响应文件开启
1.时间:2025年 10 月 21 日09点30分(北京时间)
2.地点:佛山市顺德区大良街道观绿路4号置业广场1号楼16楼开标一室。
七、公告期限
自本公告发布之日起3个工作日。
八、本项目相关公告发布媒介
广东顺铁控股有限公司网站(http://www.fsxckf.com/)
佛山市顺德区公共资源交易网(http://www.shunde.gov.cn/ggzy/)
(若各网站发布的内容或时间不一致则以广东顺铁控股有限公司网站为准)
九、凡对本次采购提出询问,请按以下方式联系。
1.采购人信息
名称:广东顺控水务投资建设有限公司
地址:广东省佛山市顺德区北滘镇高村村裕和东路102号2号楼401室
联 系 人:蔡先生
联系方式:0757-22320101
2.采购代理机构信息
名称:佛山市优盟商务有限公司
地址:佛山市顺德区大良街道观绿路4号置业广场1号楼12楼
联 系 人:欧阳先生
联系方式:0757-22667112
3.监督机构:广东顺控水务投资建设有限公司纪检审计部
联系地址:佛山市顺德区北滘镇高村裕和东路102号顺铁集团3楼水务公司
邮 编:528300
联 系 人:胡小姐
电 话:0757-22320116
注:本项目为企业自主采购,不属于政府采购范畴,不属于依法必须招标的范畴。磋商文件的解释权归“广东顺控水务投资建设有限公司”所有,未尽事宜,按照采购人相关规定执行。
附件:
1、佛山顺德粤港澳协同发展合作区排水管网建20251009-设及改造工程一顺德区大良勒流水体综合整治工程深基坑第三方监测服务磋商公告
发布人:广东顺控水务投资建设有限公司
发布时间:2025年10月09日